11 年
手机商铺
公司新闻/正文
5962 人阅读发布时间:2025-09-05 17:47
前 言
心脏内皮细胞对于心脏发育至关重要,这一过程受到干扰会引发先天性心脏病(CHD)。目前,超过55%的先天性心脏病的发病机制还不十分清楚。来自复旦大学产科医院和上海交通大学医学院附属第九人民医院的研究团队对先天性心脏病发病机制进行研究,发现microRNA-187(miR-187)通过抑制 NIPBL(核孔结合蛋白样蛋白同源物),阻碍心脏内皮细胞发育,引发心脏间隔缺损和心脏变小等CHD症状。这说明以microRNA-187/ NIPBL 通路为靶点或可提供一种治疗 CHD 的前景广阔的方法。

该篇文章2024 年11月25日发表在《Journal of Clinical Investigation》杂志上【IF=13.3(2025)】
Countstar Castor高通量智能3D细胞分析仪在该研究中承担着高通量获取人类心脏类器官(HFOs)图像并对类器官的形态进行分析的任务(文章简介第四部分内容)。主要包含以下两个步骤:
1. 高通量成像:在明场(BF)通道下,使用4x物镜对培养在U 型超低吸附 96 孔板(NEST, 701101)中的心脏类器官(HFOs)进行整孔整板自动扫描拍照(每孔4个视野);
2. 智能图像分析:Castor分析软件对不同时间点图片中的类器官进行批量识别并统计类器官形态参数(直径、面积等)。
Castor的拍照效率和结果分析的准确性、一致性明显优于人工判读。
文章内容简介
通过分析基因表达数据库,研究人员发现 miR-187 在法洛四联症(TOF,是一种常见的先天性心脏畸形)的心脏组织中上调,且在心脏内皮细胞中特异性高表达。



图 1 (A)利用 3 个独立数据集(GSE35490、GSE36759 和 GSE40128)筛选差异表达微小核糖核酸(miRNAs,倍数变化 > 2,P<0.05)的过程示意图。(B)对患有法洛四联症的流产胎儿(右心室,n = 5;内皮细胞和心肌细胞,n = 3)及正常对照组(右心室,n = 5;内皮细胞和心肌细胞,n = 3)右心室(RVs)、内皮细胞(ECs) miR-187、miR-222 和 miR-499a 水平进行逆转录定量聚合酶链式反应(RT-qPCR)分析。以 U6 作为内参。(G)对基因数据库中的基因集 GO:0001936、GO:0010718、GO:0051446 和 GO:1901342 的代表性基因进行逆转录定量聚合酶链式反应(RT-qPCR)验证(n = 3)。ns 表示 P>0.05;* 表示 P<0.05,** 表示 P<0.01。
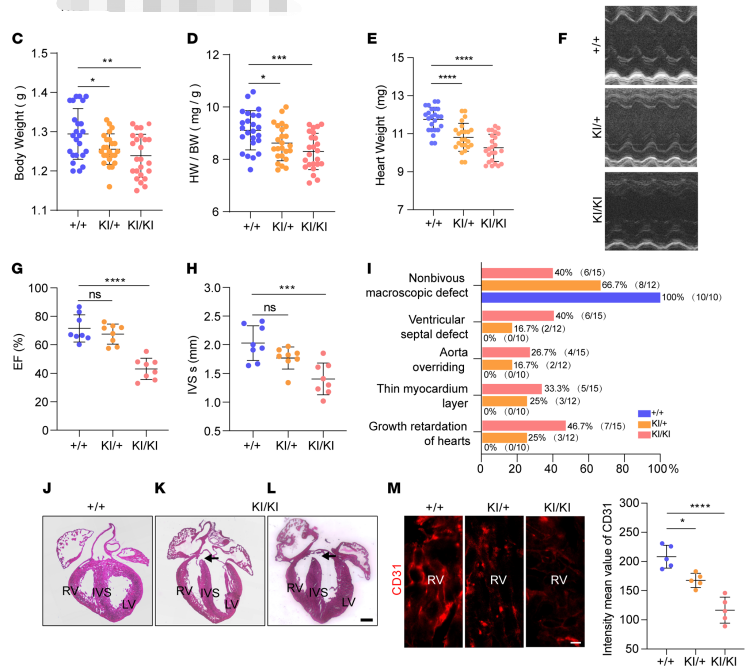
研究人员还发现miR - 187 过表达的 KI/KI 幼鼠中,除了降低整体体重外,还显著降低了心脏重量,其他生理指标也明显异常。


图2 (B)纯合、杂合 miR-187 敲入小鼠以及对照小鼠在 P0 时整个心脏的立体图像。(C-E)P0.5 时纯合 miR-187 敲入新生小鼠和对照小鼠的体重(C)、心脏重量 / 体重比(D)以及心脏重量(E)(n = 24)。(F)对照小鼠和 miR-187 敲入小鼠的左心室代表性 M 型超声心动图图像(J-L)纯合 miR-187 敲入小鼠和对照小鼠心脏的 H&E 染色切片,显示出类似人类先天性心脏病的表型;例如,对照心脏显示出正常的室间隔(J),而在 K 和 L 中 miR-187 敲入小鼠同窝出生的个体在 P0.5 时显示出室间隔缺损(K,箭头所示)和主动脉骑跨(L,箭头所示)。(M)对每个视野中 CD31(红色)的强度平均值进行量化(n = 5)。数据以平均值 ± 标准差表示。* 表示 P<0.05,** 表示 P<0.01,*** 表示 P<0.001,**** 表示 P<0.0001。
研究人员对miR-187 与 NIPBL的关系进行了进一步研究,发现: NIPBL 是 miR-187 的靶基因,miR-187 通过直接结合 NIPBL 的 3'-UTR 抑制其表达。


图3 (A)使用 TargetScan 预测、MGI 数据库以及逆转录定量聚合酶链式反应(RT-qPCR)验证来筛选 miR-187 靶基因的方法示意图。(B)RT-qPCR 结果的聚类分析,显示了转染了 miR-187 模拟物的人胚胎干细胞来源的内皮细胞(hESC-ECs)中 miR-187 候选靶基因的表达水平。(C)在 NIPBL 的 3'- 非翻译区(3'-UTR)中含有野生型(WT)和突变型 miR-187 结合位点的荧光素酶报告基因的示意图。(F 和 G)通过 RT-qPCR 和蛋白质免疫印迹(Western blotting)分析转染了 miR-187 或对照序列的 hESC-ECs 中 NIPBL 的 mRNA(F)和蛋白质(G,WB)水平,并用灰度分析对 NIPBL 蛋白进行定量(G,统计分析)。**** 表示 P<0.0001
研究人员在胚胎干细胞诱导的人类心脏形成类器官(HFOs)中,对miR-187 与 NIPBL的关系进行了进一步验证,验证表明:过表达 NIPBL 可逆转由 miR-187 诱导的小心脏表型。


图4 (A)模拟组、miR-187 组和 miR-187/NIPBL 组从分化第 -1 天到第 9 天 HFO 的发育情况。(B)对模拟组、miR-187 组和 miR-187/NIPBL 组从分化第 -1 天到第 9 天 HFO 的体积进行量化分析(n = 32)。(C)第 10 天模拟组、miR-187 组和 miR-187/NIPBL 组 HFO 的苏木.精 - 伊红(H&E)染色(左)和面积量化分析(n = 8)(右)。ns 表示 P>0.05;**** 表示 P<0.0001
文章中明确指出,Castor X1用于拍摄HFOs(心脏类器官)的形态,同时分析day8-day10的类器官形态。

文章得出如下结论:
miR-187/NIPBL 轴在心脏内皮细胞发育中的关键调控作用,高表达的 miR-187 通过抑制 NIPBL,影响染色质可及性和基因表达,阻碍心脏内皮细胞发育,导致心脏畸形 。这一发现为 CHD 的治疗提供了潜在的新靶点和治疗策略。
总 结
胚胎干细胞诱导产生的人类心脏形成类器官(HFOs)是一种有价值的体外模型,它能够模拟由遗传和环境因素导致的先天性心脏病(CHD)表型,在CHD发病机制研究中发挥重要的作用。
艾力特公司的高通量智能3D细胞成像系统Countstar Castor为类器官研究提供全新的解决方案,是类器官形态分析、荧光活率检测、药敏和细胞毒性评价的理想分析平台。

Countstar Castor S1高通量智能3D细胞分析仪